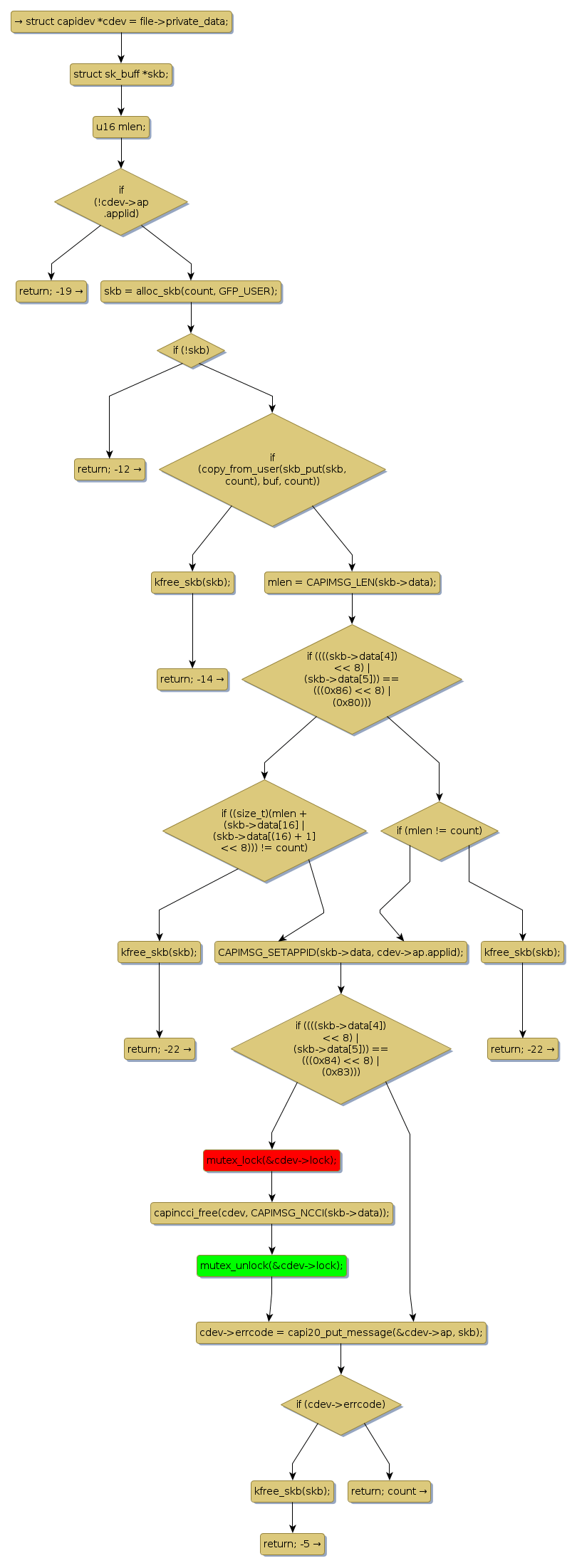
Instance Verification Kit (IVK)
mutex lock @ [16358+24+/linux-3.19-rc1/drivers/isdn/capi/capi.c]
Instance Signature: lock
|
The Matching Pair Graph:
|
|
Function Name
|
Control Flow Graph (CFG)
|
Events Flow Graph (EFG)
|
Source Correspondence
|
|
capi_write
|
|
|
[15621+10+/linux-3.19-rc1/drivers/isdn/capi/capi.c]
|